2017年7月19日,加州出台了《虚拟货币商业统一监管法》,此举在数字货币界引起了不小的波澜。这部法律究竟会对美国以及全球的虚拟货币市场产生哪些影响?咱们来揭开这个谜团。
推动立法进程
这项法案构成了一个相对完备的虚拟货币监管体系,其通过具有重大意义。它为美国的虚拟货币监管设立了法律基础,同时也为全球各国数字货币的立法提供了参考样本。以前,虚拟货币监管缺少一套完整的法规,而现在,有了这个法案,推动了数字货币监管向更加规范化的方向发展。
法案的批准使得全球数字货币立法进程加快。众多国家开始对法案内容进行关注和研究,借鉴其监管方式,旨在改进本国相关法律法规,从而促进了全球数字货币监管水平的提升。
规范业务活动
该法案对虚拟货币的经营活动进行了全面规定,包括但不限于资质审批和投资者权益保障。对于资质审批,规定主体必须满足特定条件后方可从事相关业务;至于投资者权益保障,旨在维护投资者利益,增强他们对虚拟货币市场的信任。
确保市场稳定,准确界定虚拟货币交易种类极为关键。这能让公众知晓哪些行为属于虚拟货币交易,从而避免因界定不清引发的问题,帮助市场主体明确合规行为界限。
明确活动类型
法案对活动种类作出规定,诸如居民间的虚拟货币兑换、转手、储存等,对虚拟货币的使用范围进行了界定。其仅作为交换工具、计价单位或价值保管手段,确定了其功能定位,有效防止了虚拟货币的滥用行为。

对那些原本不能进行兑换的数字货币,也制定了兑换规则,划定了活动界限,以防因兑换行为不规范导致虚拟货币市场秩序混乱,同时防止有人利用兑换规则的漏洞从事非法活动。

业务许可条件

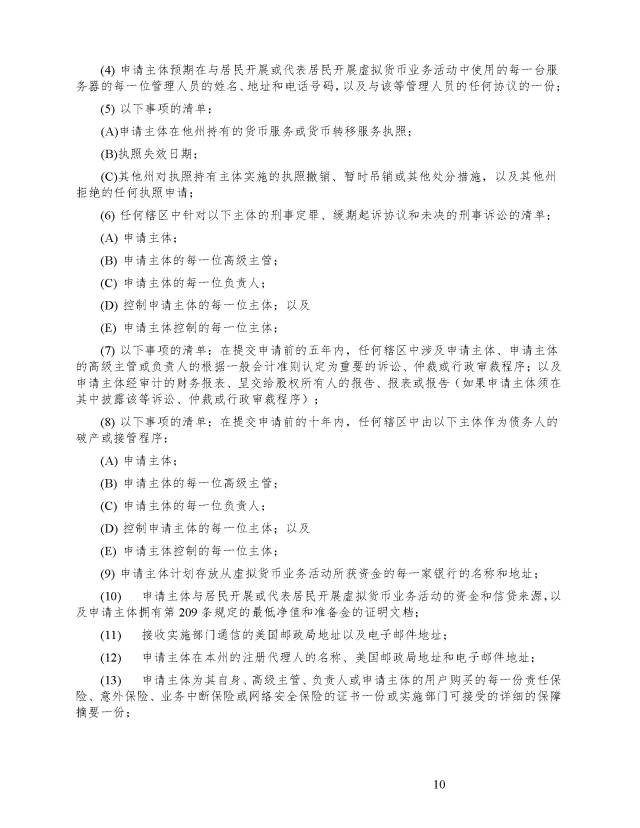
进行虚拟货币相关业务需获得官方批准,提交的申请文件需详尽。包括虚构的名称、高层管理人员信息等,以便监管机构能够全面掌握业务实体的状况。通过这一过程,能够筛选出具备实力且遵守规定的实体,从而保障市场的健康发展。

若净值未达标,只要业务量超过三千五百美元,便可以暂时注册。这样的规定为那些有发展潜力但资金暂时不足的实体创造了机会,有助于提升市场活力,使市场变得更加多元化。

业务担保规定

法案规定,申请者需支付特定资金、信用证等作为担保。担保额度依据业务特点和风险水平来设定,这一措施对于维护投资者利益和市场稳定至关重要。一旦风险发生,它能对权利受损者进行赔偿,减少损失。

这一规定明确了相关主体需对自己业务承担责任。若发生违规或问题,必须动用保证金进行赔偿,这促使他们依法依规经营,降低冒险的可能性。

信息披露要求

法律对相关主体的信息公开作出规定,涉及虚拟货币的转移与兑换等事宜。它明确了各方的权利和义务,旨在减少争议,确保市场交易的公开性。这样,投资者可以充分了解交易情况,从而作出明智的投资选择。

应当通过网站等渠道公开信息,确保投资者能够获取所需资料。这样做有助于提升市场的透明度,让监管机构能够更有效地进行监管,从而使整个虚拟货币市场更加有序。
读到此处,大家觉得《虚拟货币商业统一监管法》能否妥善应对虚拟货币市场未来可能遭遇的新挑战?欢迎留言交流,同时也请为这篇文章点赞和转发。


转载请注明出处:imtoken官网下载,如有疑问,请联系()。
本文地址:https://m.hrbaixh.com/toqb/1459.html
