欧盟出台了《加密资产市场监管法案》(MiCA),这一政策犹如重磅炸弹,在加密资产领域引发了强烈反响。在本期的《环球政策》杂志中,Starlabs Consulting 对该法案进行了详尽的解读。

法规生效时间
2024年4月20日,欧洲议会通过了MiCA法规。该法规于6月开始正式执行。为了帮助各国和企业适应新规定,设定了12至18个月的过渡期。这样,企业有足够的时间调整运营,确保业务符合新的监管要求。比如,提供加密资产服务的公司可以利用这个时间优化合规流程。

监管涵盖范围
MiCA的覆盖面很广,几乎涵盖了加密资产的所有方面。它不仅包括了各种代币和稳定币的发行,还涉及加密资产的服务,如交易和托管等。同时,它还针对整个行业制定了关于“市场滥用”的规定。因此,在欧盟区域内,加密资产行业的各个部分都受到了监管,有助于维护市场秩序。
稳定币监管要求
我国对稳定币实施了严格的规范。要求发行者必须以1:1的比例建立足够的流动性储备。此外,他们还需向欧洲银行管理局提出申请,获取必要许可并进行注册。这些规定旨在确保稳定币的价值保持稳定,并保护投资者的利益。若发行方的储备不足 https://www.eye6269.com,可能会导致币值剧烈波动,进而损害投资者的经济利益。
NFT 监管情况

相比而言,MiCA对NFT的监管较为宽松。它只要求NFT在营销推广、信息公开、技术安全等方面遵守一般性规定,不必提交白皮书或申请相关许可证。这一规定既给了NFT一定的成长空间,又通过基础规则保证了市场的稳定运行。比如,在营销方面,禁止发布虚假广告。
加密资产发行人条件
非ARTs和EMTs的加密资产发行者若想在欧盟推广相关加密资产或在其交易平台上进行交易,需满足一系列规定。在发布ARTs白皮书之前,必须取得国家监管机构的预先批准。这些代币的交易必须在加密交易平台进行。对于被视为“重要”的ARTs和EMTs发行方,他们必须遵守更为苛刻的要求,例如,必须保证至少3%的资金为自有。相关法规对加密资产进行了细致的分类,旨在实现监管工作的精准执行。

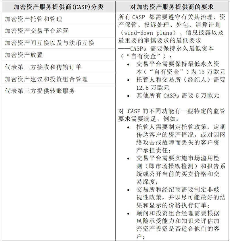
交易商准入牌照制度
MiCA为加密资产交易商制定了严格的许可规定。交易商需在成员国监管机构获得加密资产服务提供商(CASP)的许可。但存在特殊情况,若加密资产服务完全以去中心化方式提供,且无中介机构参与,则这些服务不受相关法规的限制。不过,那些在欧盟以外地区运营、设有欧盟法律实体或者发行以欧元为基准的稳定币的项目,面临的情况可能会更加复杂。这种情况会对这些项目在欧盟市场的运作产生影响。
MiCA将对欧盟的加密资产市场带来显著影响,提升其监管标准和信息公开程度,同时为其他地区树立榜样。关于MiCA是否能够推动更多国家在全球范围内出台类似的加密资产监管法规,我非常期待听到您的看法。欢迎点赞、转发并分享您的观点!
转载请注明出处:imtoken官网下载,如有疑问,请联系()。
本文地址:https://m.hrbaixh.com/toqb/2047.html
