数字货币如今十分火爆。它虽未受管制,却成为了数字时代的新宠儿。关于它存在着诸多争议,同时也具备一些优势,这些因素使得它极具看点。
数字货币的定义与特点
从概念角度而言,数字货币不是由央行等权威机构来发行的。它是由开发者掌控的,并且在特定的群体里被接受。以欧洲银行业管理局的定义为参照,其价值实现了数字化,同时与法定货币没有关联。这是一种全新的事物,就如同开启了金融领域的新通道。它还具备交易成本低等优势,例如比特币的交易手续费比传统银行的转账费用低很多。这一特性让很多人觉得它是一个新的机遇。此外,它的交易速度极快,几乎能在瞬间轻松完成交易。
它具备很高的匿名性。在如今这个大家都对隐私极为关注的时代,这一特性是很有吸引力的。而且它的数量是相对稳定的,在一部分人看来就好像稀有物品一样。

数字货币出现的背景
近年来,纸币时有滥发的情况。通货膨胀的速度上升得很快,就像火箭一样。印钱没有加以节制,这使得物价上涨了。传统的第三方支付频繁出现安全问题,比如时常有报道说某第三方支付平台出现了用户信息被泄露的情况。
随着区块链技术逐步走向成熟,比特币这类数字货币便应运而生了。它好似是为了挽救某种状况而来到世间。在那些对传统金融心怀失望的人看来,这好似是一种能让人获得解脱的希望。

数字货币受欢迎的表现
Coinmap 数据表明,全球范围内存在 15355 个接受比特币的商家。土耳其的经济处于不稳定状态,但是其商家接受比特币的比例却很高。阿根廷的经济也不稳定,然而商家接受比特币的现象十分突出。这些国家或许是期望能找到除货币之外的稳定因素。
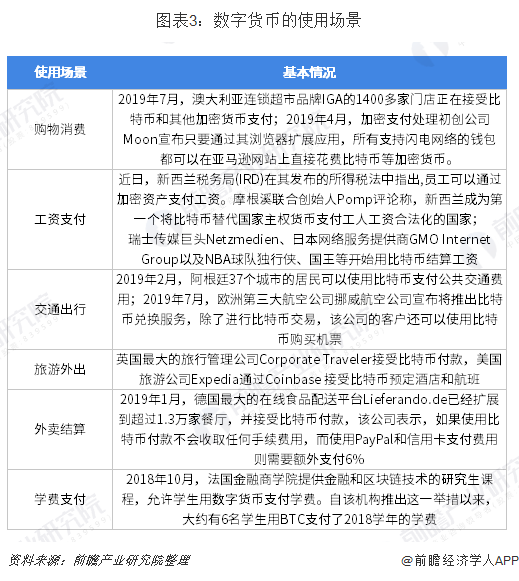
在北美以及欧盟等发达地区,它的接受程度比较好。它的使用场景在不断扩大,在购物消费、工资支付等很多场合都能见到它。比如,某些发达城市的一些小商店已经开始用比特币支付工资。
它的用户接受度在持续上升。在全球范畴内,有 10 个国家的使用比例超过了 10%。这是一个逐步发展的过程。

Libra冲击主权货币
2019 年 6 月,Facebook 的 Libra 问世。它带来的冲击极为巨大。它有可能打造出全球超主权货币。这种可能性会把传统货币的市场份额给夺走。
就我国而言,产生了许多影响。其一,它致使我国的货币主权处于不安全的境地;其二,它降低了对人民币的储备需求,给人民币国际化设置了障碍。它的出现让传统的交易结算货币都感到自身受到了威胁。
发展中国家的应对措施
2019 年 9 月,我国央行开启了数字货币的闭环测试。这是对所面临挑战的一种积极应对举措。厄瓜多尔在 2015 年推出了国家版数字货币。此举使得偏远地区的民众能够获得金融服务。许多发展中国家因金融普惠等原因而对法定数字货币表示支持。它们希望突破诸如经济制裁等方面的限制。这为发展中国家的金融发展提供了一种独特的模式。

数字货币的未来展望
数字货币的未来存在很多不确定性。当下它被不少人喜爱,但在监管方面却遭遇难题。其安全性是当下急需解决的重要问题,像一些小型数字货币平台经常会被黑客攻击。同时,大众对数字货币的信任还需进一步增强。不过,随着各国央行陆续推出自身的数字货币,新的金融格局或许会逐渐形成。在这个过程中,政府要发挥引导和监督的作用,以维护消费者的权益。
大家对未来数字货币的走向持有怎样的看法?大家期望能够踊跃点赞,能够进行分享,能够发表评论。

转载请注明出处:imtoken官网下载,如有疑问,请联系()。
本文地址:https://m.hrbaixh.com/toqb/964.html
